TOP
一家因客户信任而存在的知识产权综合服务机构
2026年2月6日,中科专利商标代理有限责任公司在京举办2025年工作总结会及2026年年会。北京总部及外埠分公司的全体员工参加了会议。 工作总结会由常务副总经理王波波先生主持,总经理程金山先生作年度工作报告。程总在总结中回顾了过往的成绩和问题,感谢员工的奉献与付出,View Details
2025年12月1日,2025年合肥市涉外知识产权暨PCT申请业务专题培训班成功举办。本次培训聚焦企业海外知识产权布局与保护的核心需求,助力高新技术产业突破国际市场壁垒、加速“走出去”的步伐,为区域科技创新和新质生产力发展注入强劲动力。 合肥市市场监管局相关领View Details
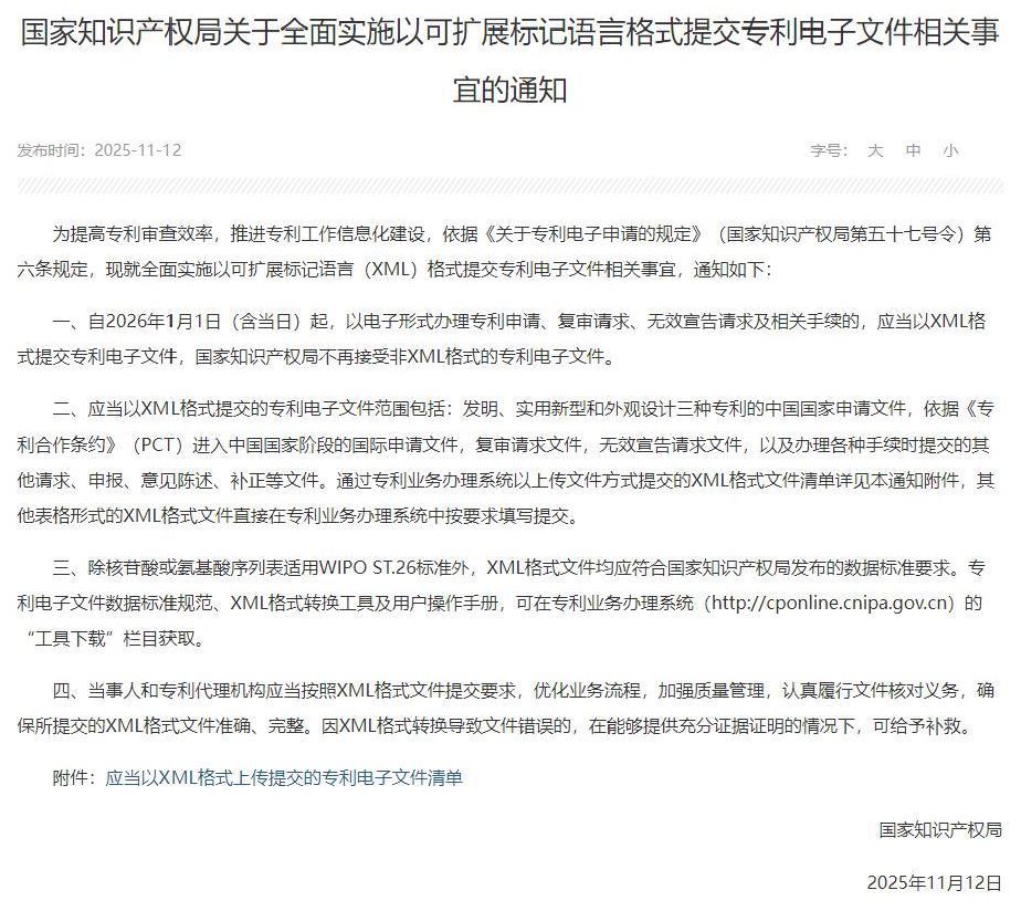
国家知识产权局于2025年11月12日发布全面实施以可扩展标记语言(XML)格式提交专利电子文件相关事宜的通知。自2026年1月1日(含当日)起,以电子形式办理专利申请、复审请求、无效宣告请求及相关手续的,应当以XML格式提交专利电子文件,国家知识产权局不再接受非XML格式的专利电子文件。具体参见下面的通知截图。View Details
作者:海坤 一、引言 关于专利法理论上的禁止反悔原则,有学者指出其含义在于,在专利申请的审批过程中,申请人针对其专利申请作出的修改和针对审查通知作出的意见陈述有可能会对其专利权保护范围产生一定限制作用,即禁止专利权人将其在审批过程中通过修改或者意见陈述所表View Details
9月13日2025年AIPPI世界知识产权大会,在日本横滨隆重召开,并于9月16日下午,圆满落下帷幕!在此次为期4天的盛会期间,中科专利商标代理有限责任公司代表团队全程参与,并与来自日本、韩国、新加坡、越南、印度、荷兰、法国、美国等世界各地的知识产权行业精英、专家,围绕生成式AI带给知识产权的挑战、跨境技术合作View Details
2025年9月19日,由长沙经开区举办的“我为企业护平安”暨“法护湘企∙链通全球”之企业出海风险预警和应对培训会成功召开。长沙市司法局、长沙市公共法律服务中心、长沙经开区投资促进局、经济发展局、财政金融局、营商环境事务中心、自贸办的相关领导及园区200余家企业负责人出席会议。会议特邀银行国际业务专家、金融服务View Details
为精准赋能老字号企业全球化发展,强化海外知识产权风险应对能力,近日,海淀区市场监督管理局(知识产权局)走进百年老字号企业北京王致和食品有限公司(以下简称王致和公司),通过一对一送服务形式开展“海外知识产权布局及保护”分享会,围绕知识产权海外维权、海外专利商标布局、知识产权风险预警应对三大板块,为企业View Details
又是一个天高气爽的秋天,在北京,在奥运村,在国际会展中心,一年一度,我们——中科专利商标,与我们的客户、我们的同行,又在这知识产权的盛会相聚。在这里,我们相逢、相识、相知。在这里,我们感怀过去,畅想未来,共话知识产权的明天。作为先锋合作伙伴的“中科专利商标”参加本届盛会的宗旨是加深与客户View Details
9月5日,山西太原举行的第十五届中国国际商标品牌节,中华商标协会、《中华商标》杂志社等权威机构联合推出“2025商标代理服务能力数据统计600”榜单。中科专利商标代理有限责任公司位列榜单前列,并荣获“2025年度5A级商标代理机构”资格。 本次商标代理服务能力数据统计600榜单View Details
近日,北京商标协会正式发布了2025年度北京商标代理机构T300榜单,中科专利商标代理有限责任公司有幸入选,并斩获榜单第一梯队这一殊荣。40多年来,中科凭借诚信可靠、尽心尽力为客户服务的态度得到广大客户的好评,树立了良好的口碑。中科非常感谢北京商标协会及主办方的认可和鼓励,在此向协会成立3View Details
7月29日,应天津市南开区市场监督管理局邀请,中科专利商标委派周昕兰律师参加该局执法人员《商标行政执法证据规定》专题培训活动。活动围绕实际案例,参与人员分享新出台的《商标行政执法证据规定》。 周昕兰律师基于多年法务实践工作,结合现实案例,向执法人员介绍了办案过程的证据类View Details
为深入贯彻落实习近平总书记向国际保护知识产权协会(AIPPI)世界知识产权大会所致贺信精神,推动知识产权国际合作与交流,7月25日,备受瞩目的2025年AIPPI中国分会青年知识产权对话会在呼和浩特市隆重召开。本次会议由AIPPI中国分会主办,呼和浩特市国际商会协办,会期三天,以“产业创新与市场秩序的协同”为核心主View Details